「我是AI創課師!」競賽廣徵AI素養教育創新與科技應用,最高獎金五萬元!
(中央社知訊台服務20251212 18:58:33)
從課堂實踐到虛擬教室演練場:
「我是AI創課師!」競賽廣徵AI素養教育創新與科技應用,最高獎金五萬元!
號召AI創課師於電腦科學教育週與全球科技教育工作者共襄盛舉,推廣AI素養教育!
為加速推進臺灣學生的AI素養,並鼓勵教育工作者運用「AI素養普及計畫」素材或人工智慧(AI)技術提高教學效能,親子天下教育創新中心偕「AI素養教育聯盟」成員財團法人誠致教育基金會、光寶文教基金會與台積電文教基金會共同主辦「我是AI 創課師!」競賽。

「我是AI 創課師!」是「AI素養普及計畫」的活動之一。親天下教育創新中心引進在全球已有175個國家參與、美國麻省理工學院「負責任的AI促進社會賦能與教育」(MIT RAISE)及i2Learning共同發起的全球Day of AI教育活動,結合台灣產官學界發起「AI素養教育聯盟」,由台積電文教基金會與光寶文教基金會贊助,攜手與聯盟於全國推廣將Day of AI課程本土化的AI素養教育。
本次競賽的宗旨,在於深化AI素養教育的普及與在地實踐。值此全球關注數位創新與科技教育的「電腦科學教育週」(Computer Science Week),與各國夥伴共襄盛舉,也彰顯臺灣教育在面對AI浪潮時的積極佈局與教育工作者的創意與投入。
兩大獎項內容與目標
本次競賽共分為兩大類獎項,參賽者可擇一或同時參加。
詳細說明如下:
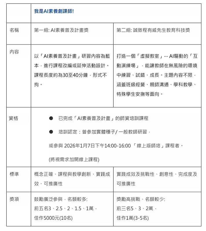
第一組:「AI素養普及計畫獎」 本獎項的目標是鼓勵參賽者以「AI素養普及計畫」研習課程內容(例如:什麼是AI、機器如何學習、演算法、倫理等,更多課程陸續推出)為藍本,進行課程改編或延伸活動設計。競賽期待發掘並推廣具備高度可擴散及複製性的優秀教案,以建立優質AI素養教學資源庫。課程長度約為30至40分鐘,形式不拘。
獎勵:本組設有第一名至第五名,以及佳作十名。第一名可獲得獎金新台幣30,000元。評分重點在於概念的正確性、課程設計與教學創新、實踐成效及可推廣性。
第二組:「誠致程有威先生教育科技獎」 本組邀請教育工作者運用AI技術或工具(如AI應用軟體、生成式AI工具、教育科技平台等),挑戰打造一個「虛擬教室」。此「虛擬教室」特指一種AI驅動的「互動演練場」,能讓教師在無風險的環境中練習、試錯、成長。主題內容不限,涵蓋班級經營、親師溝通、學科教學、特殊學生安撫等面向。參賽者需提交功能說明 Demo 影片,並可補充提供可操作的原型或作品連結。
獎勵:本組設有第一名至第三名,以及佳作3至5名。第一名可獲得獎金新台幣50,000元。評分標準特別著重於實踐成效及挑戰性、創意性,以及完成度及可推廣性。
參賽資格與報名培訓要求
所有參賽者都必須符合「培訓要求」:曾參加過「AI素養普及計畫」之實體或線上AI素養師培訓練。未曾參加過師培的教師,可報名參加實體或線上簡版師培課程,授課後即獲報名參賽資格。親子天下教育創新中心將不定期於官網公告、或以email通知新的實體或線上師培課程。有興趣者可於「AI素養普及計畫」網頁登記資料,以便收到最新通知。
第一組(AI素養普及計畫獎):身份要求為全國國中、國小學校現職教職員(含代理、代課教師)。參賽者必須在報名截止前,實際將課程內容應用於課堂教學,並須於報名時填寫「課程教學執行問卷」。
第二組(誠致程有威先生教育科技獎):身份要求不限。
報名與收件期間
即日起 至 2026年3月18日(三)17:00截止。
報名方式: 兩組參賽者均須線上填寫「AI創課師競賽報名資料表」。線上報名表連結將於2025年12月19日(五)於官網公布,開放填寫。所有提交資料必須真實、原創,且簽署切結書。有興趣的泛教育工作者可於親子天下教育創新中心官網參考或下載簡章與相關文件。
獲獎與推廣機會
得獎者除了豐厚的獎金,還將獲頒獲獎證書,並成為「親子天下教育創新生態圈」一員,享受社群資源與持續專業發展機會。獲獎作品還可能獲得主辦機構的媒體採訪、報導機會,並納入教育創新資源庫,供其他教師參考與應用。得獎者需同意授權主辦單位以非營利性使用本課程設計進行教育推廣。
主辦單位誠摯邀請所有具備AI教育熱忱的教育工作者,把握機會,踴躍報名,共同為臺灣教育注入正向力量。
聯絡方式:電子郵件 info@eduinnohub.org.tw。