114年公務人員高等考試二級考試將開始辦理正額錄取人員分配作業
(中央社訊息服務20251223 16:26:07)本(114)年公務人員高等考試二級考試,考選部將於本年12月24日(星期三)榜示,負責辦理考試分配作業的行政院人事行政總處表示,有關本項考試職務訊息及選填志願相關說明資料,將於榜示當日公告於人事行政總處全球資訊網首頁;又錄取人員經過4個月的實務訓練,成績及格即取得薦任第7職等的任用資格。
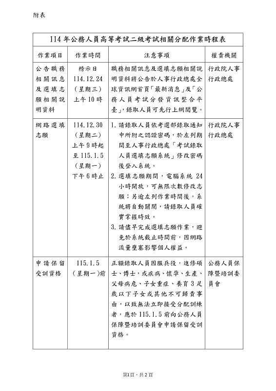
人事行政總處表示,本次分配作業重要事項及時程如下(詳如附表):
公告選填志願職務:職務相關訊息自本年12月24日(星期三)上午10時起,於人事行政總處全球資訊網首頁「最新消息」及「公務人員考試分發資訊整合平臺」公告,錄取人員可先行上網閱覽。
網路選填志願作業:選填志願採網路作業方式,期間自本年12月30日(星期二)上午9時起至115年1月5日(星期一)下午6時截止,請錄取人員依考選部錄取通知中所附之認證密碼,於上開期間至人事行政總處「考試錄取人員選填志願系統」修改密碼後登入系統。選填志願時間截止後,系統將自動關閉,請錄取人員注意時限,以維護個人權益。
公告分配結果:預定於115年1月19日(星期一)上午10時,於人事行政總處全球資訊網首頁「最新消息」及「公務人員考試分發資訊整合平臺」公告分配結果。考試錄取人員可依選填志願系統之密碼至人事行政總處全球資訊網首頁「最新消息」,點選「公務人員考試錄取人員個人服務網」登入系統下載分配結果通知電子文件,並可洽用人機關確認報到事宜後,逕至用人機關報到。
正額錄取人員分配完畢後,將接續辦理增額錄取人員分配作業,屆時將另以書面通知增額錄取人員選填志願等相關事宜。因此,請增額錄取人員自本年12月30日(星期二)上午9時起至115年1月5日(星期一)下午6時止,依考選部錄取通知所附之認證密碼,於上開期限內至人事行政總處「考試錄取人員選填志願系統」修改密碼後登入,確認個人基本資料,以利後續辦理分配作業。
錄取人員如有分配作業相關疑問,除可於辦公時間內撥打查詢專線:02–23979298轉分機531、526~530、532,人事行政總處將由專人提供服務外,亦可於人事行政總處全球資訊網首頁點選「智慧客服」(https://dgpa.qbicloud.com/webchat-dgpa/index.html)進行查詢,或至「公務人員考試分發資訊整合平臺」(https://www.dgpa.gov.tw/exam/index)參考更多考試分發相關資訊。另智慧客服已新增「語音助手」服務,包含語音提問、單筆內容語音播放、全程語音自動播放等功能,歡迎本項考試錄取人員多加利用。
聯絡人:培訓考用處 古科長欣巧
電話:(02)23979298轉525


