人事總處:114年地方特考二試類科將開始辦理正額錄取人員分配作業
(中央社訊息服務20260414 16:32:07)114年特種考試地方政府公務人員考試三等考試公職專技人員類科及四等考試客家事務行政類科,將於115年4月15日(星期三)榜示。行政院人事行政總處表示,相關職務訊息及選填志願說明資料,將於榜示當日公告於人事總處全球資訊網首頁。
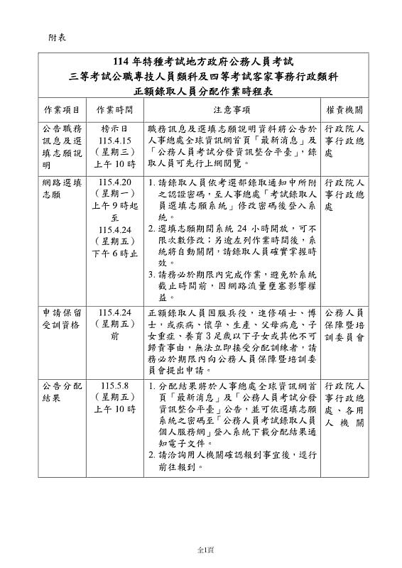
本次分配作業的重要時程與注意事項如下(詳如附表):
一、公告職務訊息:
• 時間:4月15日(星期三)上午10時。
• 公告方式:人事總處全球資訊網首頁「最新消息」及「公務人員考試分發資訊整合平臺」。
• 注意事項:錄取人員可先行上網閱覽職務訊息及選填志願說明資料。
二、網路選填志願:
• 時間:4月20日(星期一)上午9時起至4月24日(星期五)下午6時截止。
• 選填方式:請錄取人員依考選部錄取通知中所附之認證密碼,至人事總處「考試錄取人員選填志願系統」修改密碼後登入系統。
• 注意事項:選填志願期間系統24小時開放,可不限次數修改;請務必於期限內完成作業,避免於系統截止時間前,因網路流量壅塞影響權益。
三、公告分配結果:
• 時間:5月8日(星期五)上午10時。
• 公告方式:人事總處全球資訊網首頁「最新消息」及「公務人員考試分發資訊整合平臺」。
• 注意事項:錄取人員可依選填志願系統之密碼至「公務人員考試錄取人員個人服務網」登入系統下載分配結果通知電子文件,並於洽詢用人機關確認報到事宜後,逕行前往報到。
四、多元查詢管道:
錄取人員如有分配作業相關疑問,可透過以下方式查詢:
• 專人服務:辦公時間撥打專線02-23979298 轉分機529、526-528、530-532。
• 智慧客服:人事總處全球資訊網首頁提供「智慧客服」(https://dgpa.qbicloud.com/webchat-dgpa/index.html? From
Site=exam),並建有「語音助手」服務(包含語音提問、單筆內容語音播放、全程語音自動播放等功能)。
• 資訊平臺:至「公務人員考試分發資訊整合平臺」(https://www.dgpa.gov.tw/exam/index)參考相關資訊。
聯絡人:培訓考用處 古科長欣巧
電話:(02)23979298 轉525


