馬斯克自建TeraFab 魏哲家:晶圓代工沒有捷徑可走
2026/4/16 16:27(4/16 19:31 更新)
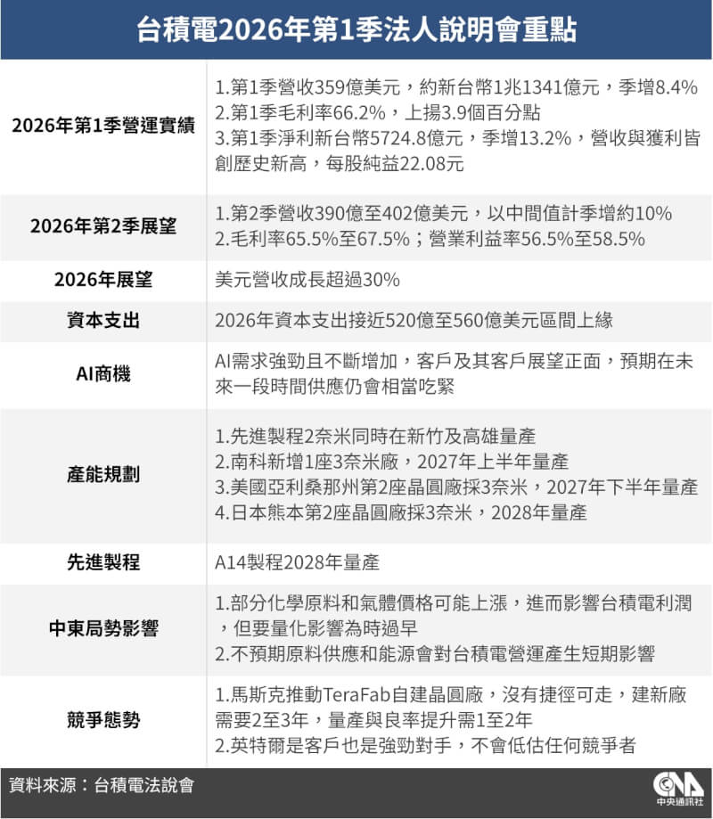
(中央社記者張建中新竹16日電)特斯拉執行長馬斯克決定推動TeraFab自建晶圓廠,台積電董事長暨總裁魏哲家今天在法說會上表示,要建一座新晶圓廠需要2到3年,量產還要再1到2年,晶圓代工沒有捷徑可走,台積電核心優勢仍在技術領先、製造能力與客戶信任,這些條件才是長期勝出關鍵,特別是「服務」,魏哲家還點名感謝輝達(NVIDIA)執行長黃仁勳對此的肯定。
台積電今天召開線上法人說明會,法人關心除傳統的對手三星(Samsung)和英特爾(Intel)外,客戶特斯拉(Tesla)執行長馬斯克宣布TeraFab計畫自建晶圓廠,台積電如何看待這項發展及因應策略。
魏哲家說,晶圓代工產業具高門檻,建置一座新晶圓廠需時約2至3年,後續量產與良率提升還需1至2年時間,整體周期長、資本密集,晶圓代工沒有捷徑可走,他並強調這也是台積電之所以會拉高資本支出到560億美元上限的主要關鍵。
魏哲家強調,台積電不會輕易把訂單分出去給同業,會儘量增加產能,未來幾年都會持續增加產能。
此外,針對英特爾在晶圓代工領域的布局與競爭關係,魏哲家說,英特爾既是客戶,同時也是強勁對手,台積電不會低估任何競爭者。
台積電第1季營收359億美元,優於預期的346億至358億美元,約新台幣1兆1341億元,創下歷史新高,季增8.4%,年增35.1%;其中,第1季高效能運算平台營收季增20%,物聯網平台營收季增12%,消費性電子平台營收季增28%,是推升第1季整體營收創高的主要動能。(編輯:林淑媛)1150416

- 2026/04/17 22:05
- 2026/04/16 18:43
- 2026/04/16 16:49
- 馬斯克自建TeraFab 魏哲家:晶圓代工沒有捷徑可走2026/04/16 16:27
- 2026/04/16 15:24
- 2026/04/16 15:20
請繼續下滑閱讀
台積電:布局CoPoS先進封裝製造 量產時程可期




















