AI需求強勁驅動台積電成長逾30% 法說會重點一次看
(中央社記者張建中台北16日電)AI需求強勁,晶圓代工廠台積電第1季營運繳出亮麗成績單,單季賺進超過2個股本,第2季展望依然樂觀,預估美元營收將再成長1成。董事長魏哲家報喜,全年將成長超過3成,優於預期,而且為滿足客戶需求,台積電罕見在台灣、美國和日本擴增3奈米產能。
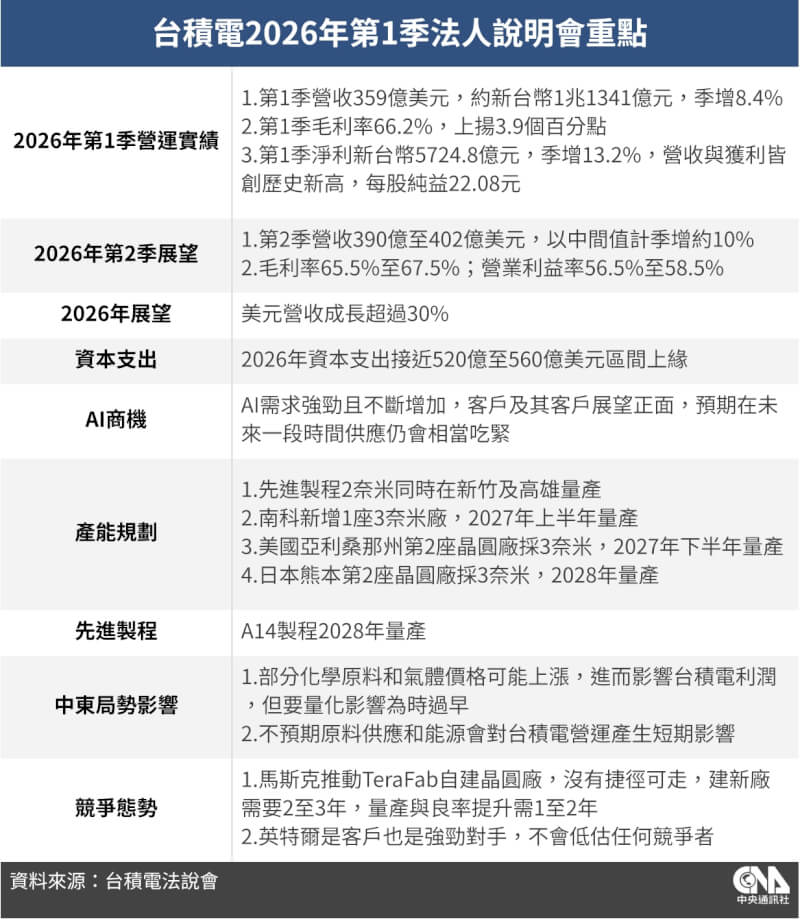
眾所矚目的台積電法人說明會下午登場,如市場預期釋出不少正面訊息,不僅第1季營收、毛利率和營業利益率表現皆優於預期,營收與獲利同創歷史新高,單季每股純益達22.08元。
對於法人關心的供需情況、資本支出、中東局勢影響以及特斯拉執行長馬斯克跨足晶圓製造等競爭態勢,魏哲家都直球對決,清楚說明。至於台積電先前在亞利桑那州現有廠區附近購得第2塊大面積土地,魏哲家說,台積電希望在亞利桑那州全面建造生產線,以滿足先進技術多年的需求。以下是台積電法說會的重點整理。

AI需求強勁產能吃緊 台積電3奈米製程全球擴產
魏哲家表示,從生成式人工智慧和查詢模式到代理式AI和指令與執行模式的轉向,正導致大型語言模型處理文本的詞元(token)消耗數量更上一層樓,驅動對運算能力的需求不斷增長,也支持對先進半導體的強勁需求。
魏哲家指出,AI需求強勁且不斷增加,經與客戶及其客戶如雲端服務供應商確認,展望非常正面。台積電必須加速無塵室建設與設備採購,並提前拉動整體時程,正與建設單位與設備供應商合作,加快進度。
台積電財務長黃仁昭表示,較高水準的資本支出與未來幾年較高的成長機會相關。台積電技術領導地位和差異化優勢,得以把握來自AI、5G和高效能運算(HPC)等產業大趨勢的多年結構性需求。
黃仁昭說,台積電持續大舉投資以支持客戶成長,2026年資本支出將接近520億至560億美元區間的上緣。
魏哲家說,台積電2奈米於2025年第4季量產,因AI、智慧手機和HPC強勁需求,台積電2奈米同時在新竹及高雄數期晶圓廠中量產。
台積電過去在某製程技術達到目標產能後,不會再額外增加產能,但為滿足AI要用強勁需求,台積電擴大資本投資,增加3奈米產能。
魏哲家說,台積電在南科超大晶圓廠聚落中新增一座3奈米廠,預計2027年上半年量產;美國亞利桑那州第2座晶圓廠將採用3奈米技術,計劃2027年下半年量產;日本熊本第2座晶圓廠將採用3奈米,預計2028年量產。
先進製程新突破 A14製程2028年量產
台積電持續推進製程技術,A14製程將採用第2代奈米片電晶體結構,AI、智慧手機和HPC客戶高度興趣和參與,A14製程計劃2028年量產。
相較於2奈米製程,在相同功耗下,A14製程速度提升10%至15%;在相同速度下,功耗降低25%至30%,邏輯密度增加近20%。
中東危機成變數 原物料供應和能源短期不影響營運
黃仁昭表示,部分化學原料和氣體的價格很可能因近期中東地區情勢上漲,根據目前評估,可能會影響台積電的利潤,但要量化這些影響目前還為時過早。
黃仁昭說,台積電執行完善的企業風險管理系統,用以識別與評估所有相關風險,並主動採取風險控制策略。在原物料供應方面,台積電持續開發多源供應方案,並促進在地供應鏈,短期內不預期原物料供應會對台積電營運產生任何影響。
至於能源方面,黃仁昭表示,台積電與台電及台灣政府緊密合作,以確保穩定且足夠的能源供應,台灣政府宣布已經確保液化天然氣的充足供應,且至少可維持至5月。政府亦積極確保進一步的液化天然氣供應、多元化其他地區的採購,以及其他電力備援方案,不預期台積電的營運會有任何短期影響。
馬斯克自建晶圓廠來勢洶洶 魏哲家直言沒有捷徑
特斯拉執行長馬斯克決定推動TeraFab自建晶圓廠,魏哲家說,建置一座新晶圓廠需要2至3年時間,後續量產與良率提升還要1至2年時間,整體週期長、資本密集,沒有捷徑可走。
針對英特爾在晶圓代工領域的競爭,魏哲家表示,英特爾是台積電的客戶,同時也是強勁對手,台積電不會低估任何競爭者。
魏哲家說,台積電不會輕易把訂單分出去給同業,會盡量增加產能,確保能滿足客戶需求。(編輯:林淑媛)1150416
- AI需求強勁驅動台積電成長逾30% 法說會重點一次看2026/04/16 18:43
- 2026/04/16 16:49
- 2026/04/16 16:27





















