高市早苗有望成日本新首相 繼承安倍路線強化印太安全
(中央社記者楊明珠東京4日專電)日本執政黨自民黨總裁(黨主席)選舉今天投開票,前經濟安保大臣高市早苗當選,成為自民黨首位女總裁,可望成為日本史上首位女首相。在經濟、外交、國防上,高市延續前首相安倍晉三的方針,可視為「安倍路線的繼承者」,主張經濟寬鬆政策,強化印太安全合作,提升自衛隊角色。
自民黨總裁選舉今天投開票,高市早苗在第一輪投票拿到最高票,與農林水產大臣小泉進次郎進入第二輪決選,以185票當選自民黨總裁,是自民黨創黨70年以來首位女總裁。預定15日舉行的臨時國會的首相指名選舉,高市被指名為首相的可能性極高,如果高市被指名為第104任首相,將是日本憲政史上第一位女首相。
高市9月19日在國會大廈召開宣布參選自民黨總裁的記者會表示, 「日本正面臨來自內外的大危機,若要克服這巨大危機,需有能讓人民的生活及對未來的不安轉變成有夢想和希望的政治,需要有可迎戰巨大危機的強而有力的政治、能明示方向的政治」。
高市從政逾30年,1993年以無黨籍身分參選,高票當選眾議員,前後一共當選9屆,1996年加入自民黨後任沖繩及北方擔當大臣、自民黨政務調查會長和總務大臣等要職。其政治生涯受到前首相安倍晉三提拔,2006年安倍首度執政時,高市首度入閣,擔任內閣府特命擔當大臣,涉及沖繩北方對策、食品安全、少子化、創新等領域。
安倍2012年重返執政,高市2014年被延攬擔任日本首位女性總務大臣(內政部長),任期前後加起來將近1500天,屬日本歷代最長。另外,高市還曾任經濟產業副大臣、通商產業政務次官等,在自民黨內則出任3任政務調查會長等多項職位。
高市早苗是自民黨內的保守派政治人物,與安倍派(清和政策研究會系統)關係密切。她長期主張憲法第9條修正、提升國防能力、強化國家安全,以及在經濟政策上偏好國家積極干預,特別是支持「投資、產業振興、技術創新」。
在自民黨總裁選舉中,她的政見包含削減燃油稅、加速取消臨時稅率、設置福利稅收抵免、強化對外國投資的審查、制定反間諜法、加強日美同盟等主張。
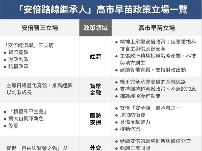
安倍晉三執政期間推出「安倍經濟學」三支箭:貨幣寬鬆、財政刺激、結構改革,主導日銀量化寬鬆,推高通膨以刺激成長。身為安倍學派傳人,高市之前曾提出「高市經濟學(Sanaenomics)」,這一政策名稱既是對其導師安倍晉三「安倍經濟學」的致敬,也體現她自身在經濟政策上的思路:支持寬鬆政策,主張政府應以擴張性財政支出與減稅來刺激成長,反對日本央行升息,認為過早緊縮只會抑制企業投資與家庭消費。
在國防與安全保障方面,安倍晉三強調「積極和平主義」、擴大自衛隊角色。高市在國防與安全保障上也反映出安倍遺緒,像是她力推改自衛隊為「國防軍」、支持修改憲法第9條「放棄戰爭」條款,並增加國防預算。
安倍晉三在外交上強調提倡「自由與繁榮之弧」與「印太戰略」;高市強調日美同盟、強化印太安全合作、對中國採取強硬立場。例如高市曾建議日本應與台灣建立「準安全同盟」,並表示將重新談判與美國總統川普(Donald Trump)達成的投資協議,以「日本優先」為政策原則。
在對台關係上,高市承襲安倍晉三「台灣有事就是日本有事」的主張。高市9月19日在國會大廈召開宣布參選的記者會,她在回答媒體提問時重申「台灣有事就是日本有事」。
「台灣有事就是日本有事」的說法是安倍晉三在2021年12月1日,透過網路視訊參加台灣智庫國策研究院的座談會時提出的主張。
高市於本月1日投書華府智庫哈德遜研究所(Hudson Institute)指出,「台灣海峽的和平穩定是日本關注之事」,她也強調:「想與中國領導人率直對話」。
高市指出,「絕對不能以武力或脅迫等方式片面改變現狀。台灣是日本極重要的友人」。她此番言論被解讀成意在牽制中國。
在安倍晉三於2022年7月不幸遭槍擊離世後,高市受日本李登輝之友會邀請演說時,宣示將繼承安倍遺志,表明要更進一步強化日本跟台灣關係,稱不能讓台灣「變成第二個香港」,並指出「除了跟台灣間的友情外,雙方在政策面方面也必須強化合作才能相互保護」。
高市表示,日本與台灣之間無正式邦交,僅維持實務關係。日本不像美國擁有一部「台灣關係法」協助台灣,但為了守護彼此的安全,真的是「台灣有事就是日本有事」,這是無庸置疑的。
她指出,「台灣如果真的進入戰鬥狀態,成為有事的情況,如果想像(沖繩的)與那國島與台灣相距僅110公里,等於是東京與熱海之間有他國的戰艦布署,那麼台灣有事也是日本有事」。
高市指出,在多變的國際情勢之下,日本、台灣、歐洲各國、澳洲、印度等有共同自由民主理念的國家,會變成類似準軍事同盟的關係,互相防衛才能保障安全。(編輯:周永捷)1141004
- 2025/11/18 21:21
- 2025/10/04 16:24
- 2025/10/04 16:08
- 高市早苗有望成日本新首相 繼承安倍路線強化印太安全2025/10/04 16:02
- 2025/10/04 15:49
- 2025/10/04 15:45
本網站之文字、圖片及影音,非經授權,不得轉載、公開播送或公開傳輸及利用。




















