賴總統國慶演說 提3大策略確保台灣競爭優勢
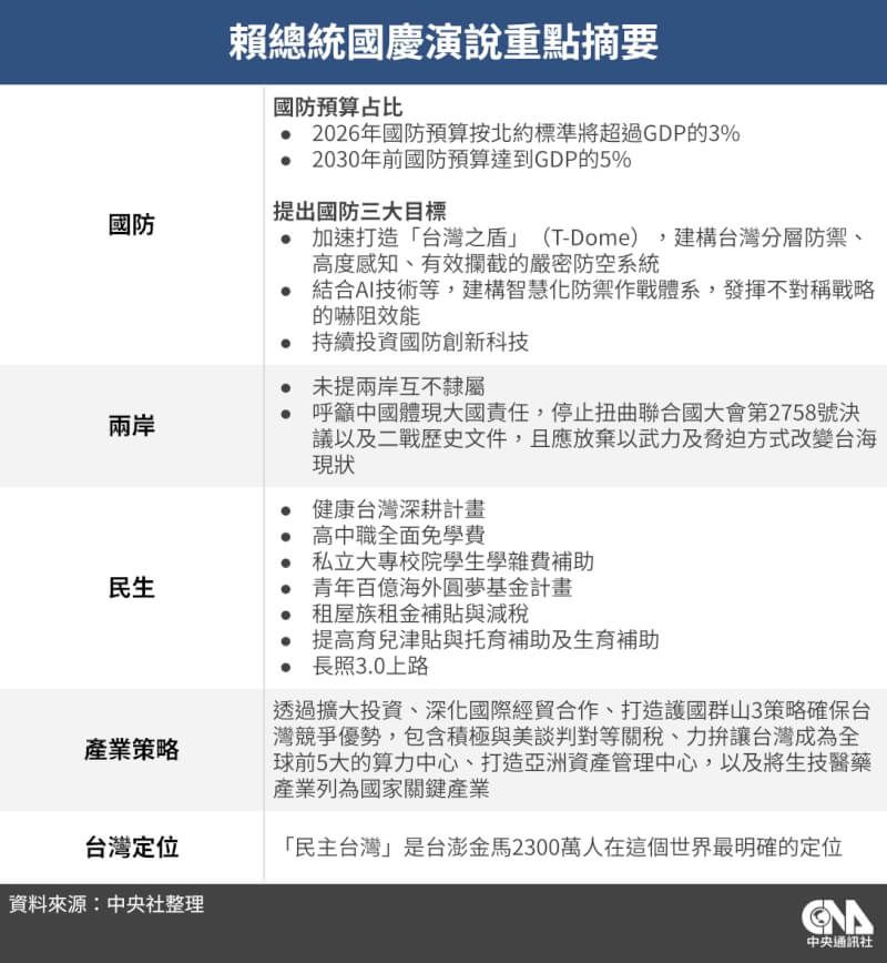
(中央社記者賴于榛台北10日電)國際局勢紛雜,總統賴清德今天在國慶演說時表示,面對變局應勇敢布局,政府將採取擴大投資、深化國際經貿合作、打造護國群山3大策略,確保中華民國台灣的競爭優勢,推動「AI新十大建設」拚台灣成為全球前5大算力中心,站穩全球科技發展領先地位。
國慶大會今天上午在總統府前廣場登場,前總統陳水扁、蔡英文,前副總統陳建仁坐在主席台左方第一排,與副總統蕭美琴同排,蔡英文則跟陳水扁比鄰而坐,兩人在典禮過程中數度交談互動熱絡,前總統馬英九則未出席國慶大會。
在野黨領袖方面,國民黨主席朱立倫、台灣民眾黨主席黃國昌,以及親民黨主席宋楚瑜均出席,朱立倫、黃國昌坐在陳水扁、蔡英文正後方。
大會主席、立法院長韓國瑜致詞表示,在追求民主自由的道路上,絕對不能讓台海發生戰爭,不能再放任黨派之間永無休止惡鬥,並希望對美關稅談判順利,否則這3座「隱形堰塞湖」將影響台灣未來,必須快速將這些隱形堰塞湖改造成一座座護國神山。
賴總統上午以「變局中奮起的新台灣」為題發表演說,備受關注的兩岸議題方面,賴總統重申期待中國體現大國責任,停止扭曲聯大2758號決議、放棄武力改變台海現狀等,未觸及互不隸屬。
總統提到,中俄威權主義擴張、美國關稅政策與數位化時代等帶來挑戰,政府提出新台幣930億元關稅影響支持方案,協助企業、勞工、農漁民朋友度難關,包含幫助中小微企業,導入AI人工智慧,邁向數位、淨零升級轉型。對於傳統的工具機、螺絲螺帽,以及比較辛苦等個別產業,政府也會分別提出對策,全力協助。
「變動的年代,也是機會的年代。」賴總統強調,台灣的經濟表現世界有目共睹,在全球供應鏈的關鍵地位不可能被撼動,更不可能被取代,面對變局台灣應把握機會,勇敢布局、更積極進取,向世界前進,「一個確定的台灣,將是不確定的世界,一股重要而且可靠的穩定力量!」
總統說明,台灣將採取「擴大投資,深耕台灣」、「深化國際經貿合作,布局全球」、「打造護國群山,厚植台灣產業實力」等3大策略,確保中華民國台灣的競爭優勢。
擴大投資部分,總統解釋,投資台灣3大方案投資金額已經突破新台幣2.5兆元,創造超過16萬個工作機會,目前方案延長到2027年,不只擴大適用產業、放寬讓全球海外台商與外國人投資企業適用,且政府持續優化投資環境,新增貸款額度7200億元,招商引資加碼投資台灣,預估可帶來1.2兆資金與8萬個就業機會。
為均衡台灣,總統指出,政府也推出兆元投資國家發展方案,創新以公私協力方式,鼓勵民間充沛資金投入公共建設,擴大建設經費規模,在全國各縣市同步推動水、電、居住、教育、醫療、文化、觀光、交通等關鍵基礎建設,滿足區域民生育樂所需,讓產業發展與生活圈相輔相成。
談到深化國際經貿合作,總統透露,台灣和英國在「提升貿易夥伴關係協議」架構下,進一步簽署投資、數位貿易、能源與淨零排放3項領域協議,台英經貿關係進入新里程碑,展現雙方對高標準國際經貿規範的承諾,為彼此在科技和先進製造等戰略性產業的合作,奠定基礎。
總統表示,未來台灣將秉持互利互惠原則,和更多友盟國家簽署雙邊經貿合作協議,並積極進行與美對等關稅談判,爭取合理的稅率,解決台美貿易逆差以及深化台美產業合作,讓台灣經濟發展鏈結國際,大步向前。
總統強調,政府要打造護國群山,厚植台灣產業實力,透過推動「AI新十大建設」因應數位化時代,拚讓台灣成為全球前5大算力中心,也要積極投入量子科技、矽光子與機器人等3大關鍵技術研發。
總統指出,政府將打造台灣成為「亞洲資產管理中心」,以及把生技醫藥產業列為國家關鍵產業,藉由政府編列百億元預算「投資智慧醫療創新創業計畫」,鼓勵更多企業投入創新研發、擴大投資,推動生醫產業成為兆元產業,成為另一座護國神山。
此外,今年雙十國慶有212位外賓來台參與慶典。外交部晚間在台北賓館舉辦國慶酒會,總統賴清德與副總統蕭美琴分別帶領外賓,品嚐現場準備的道地台灣美食小吃,並觀賞台灣本土表演團體呈現音樂與舞蹈之美。(編輯:林克倫、張若瑤)1141010

- 2025/10/25 19:38
- 2025/10/10 21:29
- 2025/10/10 20:58
- 賴總統國慶演說 提3大策略確保台灣競爭優勢2025/10/10 19:50
- 2025/10/10 19:47
- 2025/10/10 19:19
本網站之文字、圖片及影音,非經授權,不得轉載、公開播送或公開傳輸及利用。





















