台積電2025年獲利1.71兆創新高 每股純益66.25元
2026/1/15 14:01(1/15 19:37 更新)
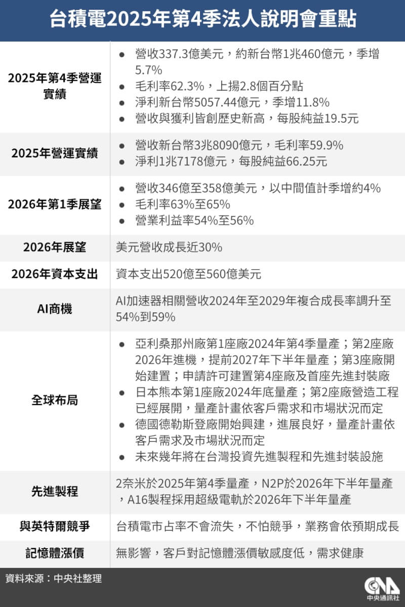
(中央社記者張建中台北15日電)晶圓代工廠台積電2025年第4季營收337.3億美元,毛利率62.3%,營業利益率54%,表現皆優於預期,每股純益新台幣19.5元。台積電2025年歸屬母公司淨利1兆7178億元,創下歷史新高,每股純益66.25元。
台積電今天召開法人說明會,公布2025年第4季營運結果。在高效能運算、智慧手機及物聯網平台業績成長推升下,台積電第4季營收達337.3億美元,優於預期的322億至334億美元水準,約新台幣1兆460億元,創下歷史新高,季增5.7%。
因成本改善、有利的匯率條件及產能利用率提升,台積電2025年第4季毛利率62.3%,優於預期的59%至61%,較第3季揚升2.8個百分點,營業利益率54%,優於預期的49%至51%,歸屬母公司淨利5057.44億元,創下歷史新高,季增11.8%,每股純益19.5元。
台積電2025年第4季3奈米製程比重約28%,5奈米製程比重約35%,7奈米製程約14%。包含3奈米、5奈米及7奈米等先進製程比重達77%。
台積電2025年營收與獲利皆創下歷史新高,總營收3兆8090億元,年增31.6%,毛利率59.9%,上揚3.8個百分點,歸屬母公司淨利1兆7178億元,每股純益66.25元。(編輯:楊凱翔)1150115

延伸閱讀
美國鳳凰城市長訪台 深化雙邊前瞻科技合作台積電2奈米擴產量產 三星、英特爾急追正面對決台積電營業秘密案追加起訴 法院裁定被告羈押禁見輝達超級電腦Vera Rubin全面量產 黃仁勳:與台積電合作規模龐大傳台積電加碼投資美國 吳誠文:先進製程研發留台灣台積電估第1季營收季增4% 2026年成長近30%魏哲家:台積電不怕英特爾競爭 不是光靠錢就能成功- 2026/03/02 09:35
- 2026/01/15 14:54
- 2026/01/15 14:39
- 台積電2025年獲利1.71兆創新高 每股純益66.25元2026/01/15 14:01
- 2026/01/15 09:54
- 2026/01/15 08:30
本網站之文字、圖片及影音,非經授權,不得轉載、公開播送或公開傳輸及利用。
請繼續下滑閱讀
台積電跌破1700元 市值失守44兆元




















