美商務部:台輸美關稅15% 晶片免稅與設廠產能掛鉤
2026/1/16 06:20(1/16 08:19 更新)
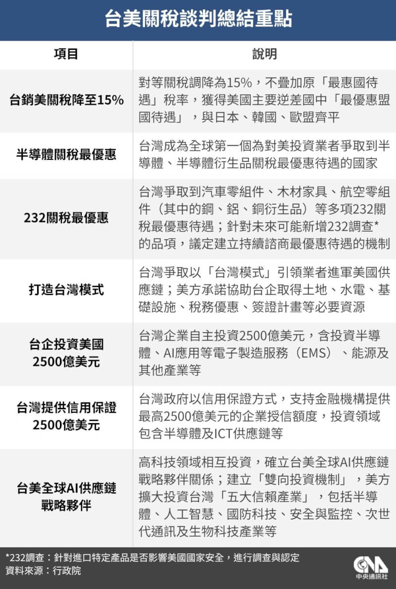
(中央社記者廖漢原紐約15日專電)美國商務部今天公布美台協議內容指出,美國對台灣貨品對等關稅稅率為15%,半導體科技業者直接投資與相關信用保證合計5000億美元。業者在美建廠期間,計劃產能2.5倍的輸美產品,及完成建廠業者產能1.5倍的進口量,可獲准免繳232條款稅。
美國貿易擴張法第232條款
- 目的:針對進口特定產品是否影響美國國家安全,進行調查與認定
- 調查機關:美國商務部產業與安全局
- 作法:若認定進口產品對美國國家安全造成威脅,總統具有對進口該產品採取調整措施的裁量權,可能採取的措施包括提高關稅、設定配額或採取其他非貿易措施(如研發補助等)
- 申請人:可由利害關係人、任何部會或機關首長提出申請;商務部長也可以基於職權主動展開調查
- 程序:商務部應於決定調查展開日起270天內,向總統提出報告說明認定結果及建議因應作法;總統收受報告90天內決定是否採取調整相關措施,並應於作出該決定30天內向國會提出書面理由;若決定採取措施,須於15天內執行,並向國會提出最終報告
看更多
關閉
美國商務部公佈「透過與台灣簽署經貿投資協議,恢復美國半導體製造領先地位」說明指出,這項建立戰略性經濟夥伴關係的協議,將強化美國半導體供應鏈,及確保科技產業領先地位。
主要內容包括:
直接投資:台灣半導體與科技業者將對美進行至少2500億美元的新直接投資,興建與擴大先進半導體、能源、人工智慧製造與創新等相關產能。
額外投資:台灣將提供至少2500億美元信用保證,協助台灣企業的其他投資,支持在美興建與擴大半導體供應鏈生態系統。
產業聚落:美台將合作在美建立世界級科技園區,以美國為新世代科技、先進製造與創新的全球中心為定位,強化美國產業結構。
此外,台灣將協助美國投資台灣半導體、人工智慧、防衛科技、資通訊與生技產業,擴大美國業者的市場管道,深化科技合作,強化美國在關鍵與新興產業的領導。
協議透過可預期的關稅架構,將提升雙方經貿平衡。
美國對台灣貨品對等關稅總計不超過15%。
美國貿易擴張法第232條款(Section 232)之下的台灣汽車零件、木材及衍生產品總計不超過15%。
學名藥物及其成分、飛行器零組件與短缺天然資源項目實施零關稅。
232條款關稅未來將獎勵在美投資的台灣半導體業者。
業者於核准建廠期間,可能獲准免稅進口計劃產能2.5倍的產品,超過限額的進口量將適用232條款關稅的較低優惠稅率。
完成建廠計畫業者仍可獲准免繳232條款稅,免稅進口量為新產能的1.5倍。(編輯:楊昭彥)1150116

延伸閱讀
美商務部:台灣銷美關稅將降為15% 投資、信保5000億對等關稅若降至15% 連賢明:傳產在美市場一大利多傳台灣銷美關稅降至15% 金管會:對金融業風險可控傳台積電加碼投資美國 吳誠文:先進製程研發留台灣盧特尼克:川普任內目標將台灣半導體產能40%轉移至美- 2026/01/16 06:55
- 美商務部:台輸美關稅15% 晶片免稅與設廠產能掛鉤2026/01/16 06:20
- 2026/01/16 05:35
- 2026/01/16 03:50
本網站之文字、圖片及影音,非經授權,不得轉載、公開播送或公開傳輸及利用。
請繼續下滑閱讀
台灣對等關稅15%不疊加簽署MOU 獲232最惠國待遇




















