美啟動301貿易調查 吳東亮:對台灣未必不利
2026/3/13 13:43(3/13 14:21 更新)
(中央社記者曾筠庭台北13日電)美國近期宣布依「1974年貿易法」第301條款對台灣等貿易夥伴展開調查。工商協進會理事長吳東亮今天表示,政府先前與美國簽訂協議,已取得關稅15%不疊加的成果,若能在此基礎上進一步談判,「這一次的301調查對台灣未必不利」。
工商協進會今天與媒體交流,吳東亮表示,過去政府與美國協商成果,讓台灣在關稅條件上與日本、南韓等競爭對手站在同一起跑線上。此次美國聯邦法院認為美國總統川普的部分關稅手段不合法,因此川普政府以301條款作為另一工具,但台灣先前談判已取得有利條件,若能維持或進一步改善,將是正面發展。
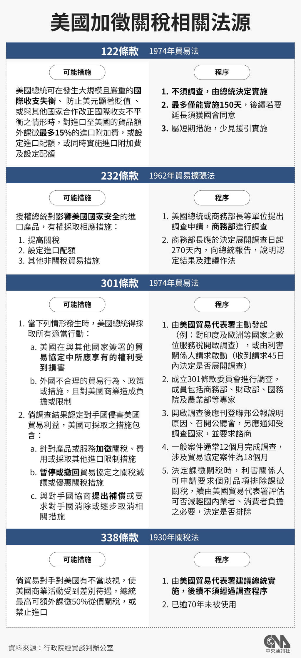
什麼是301條款?
- 「1974年貿易法」的301條款。
- 美國總統可針對認定存在不公平貿易關係的貿易夥伴展開調查,祭出關稅懲罰。
- 1980年代,日本是美國啟動301條款調查的主要對象,造成對日本摩托車、鋼品和其他產品徵收關稅。
- 世界貿易組織自1995年運作以來,由於設有解決爭議的全球適用規則,301條款開始閒置不用。
- 台灣自2009年就未被列入觀察名單,不過2018年被點名盜版侵權行為猖獗,透過串流影視設備的非法播送,對合法的串流及內容供應商造成「直接威脅」。
看更多
關閉
對於近期中東局勢及油價波動,吳東亮指出,伊朗封鎖荷莫茲海峽後石油價格上漲,短期內只能靜觀其變;政府雖會在穩定物價前提下吸收油價漲幅,但企業運輸及保險等成本仍會上升,政府應積極協助中小企業應對。他也指出,若戰爭持續,全球需求可能下降,對景氣造成影響,這是各方不願看到的情況,但目前仍屬短期事件。
針對近期台股波動,吳東亮認為屬正常現象,股市本就敏感,台灣經濟基本面仍佳,過去AI、半導體及資通訊產業需求穩健,戰爭因素不會使需求消失;但部分傳產業者可能受影響,需仰賴政府對策協助。他指出,股市若下跌,「可能是投資人逢低布局的機會」。
吳東亮在致詞時呼籲,立法院朝野各黨速審查通過總預算及軍購特別條例,並期待台美對等貿易協定(ART)早日落實。他也提到,工商協進會過去一年持續擔任政府與企業溝通橋梁,透過政策建言、各類講座與國際交流,協助企業拓展商機。今年上半年將在高雄舉辦「工商午餐會」,下半年預計在台北舉行「工商早餐會」,今年也會加強國際經貿往來。(編輯:張良知)1150313
延伸閱讀
美對台灣等60經濟體啟動301調查 聚焦強迫勞動產品進口禁令美301調查政院開會因應 卓榮泰:ART讓台灣相對有利美啟動301調查 連賢明:稅率無上限、韓國也不敢對抗美對台灣等國啟動301調查 政院:ART待遇不打折- 2026/04/30 19:51
- 2026/04/30 19:35
- 2026/04/30 18:54
- 2026/04/30 15:08
- 2026/04/30 14:48
- 2026/04/30 14:05
請繼續下滑閱讀





















