國防特別條例付委 卓榮泰盼以國防部規劃為討論依據
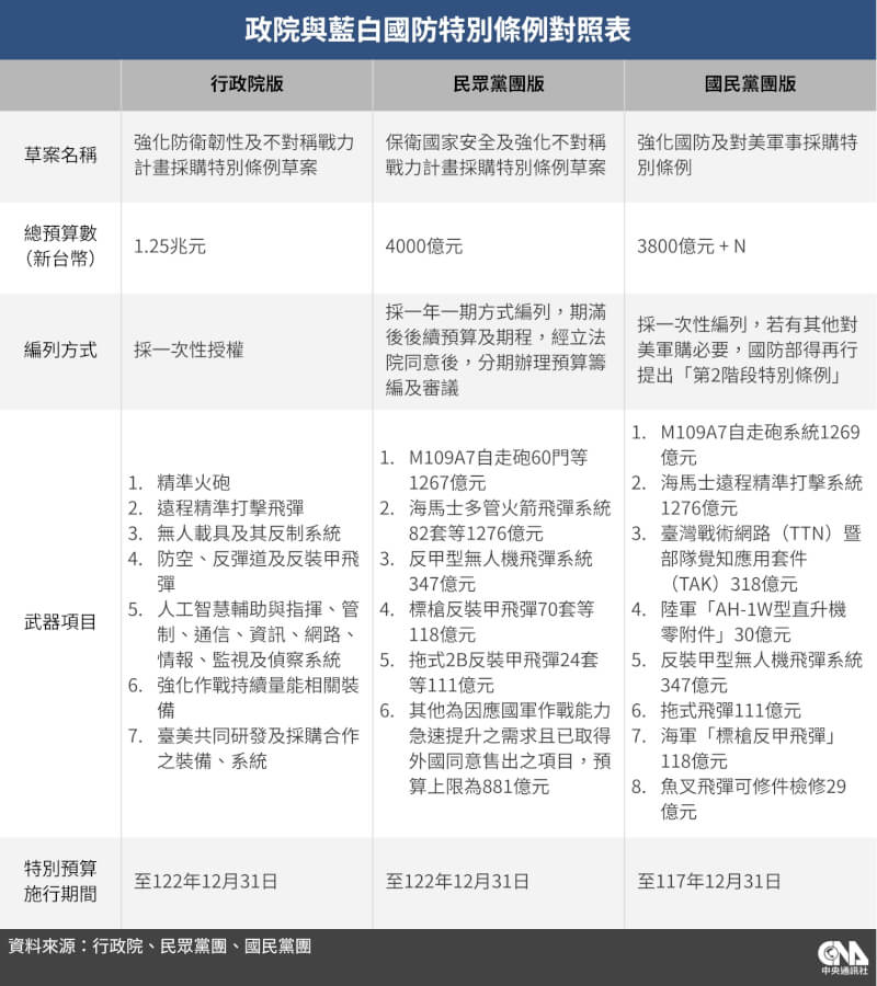
(中央社記者陳俊華台北6日電)行政院版及國民黨版國防特別條例草案,今天在立法院會付委審查。行政院長卓榮泰說,基於國防最嚴謹的專業評估需求,並考量財政能力、年度規劃,才提出8年1.25兆元的特別條例及特別預算,盼以國防部的整套規劃,作為最終討論依據。
立法院會上午處理報告事項,將行政院版國防特別條例草案及國民黨版國防特別條例草案,交立法院外交及國防、財政兩委員會,與民眾黨團版國防特別條例草案併案審查。
立法院會下午繼續進行施政總質詢。民眾黨立委王安祥說,目前各版本軍購條例都已付委、將併案討論,希望能異中求同。卓榮泰答詢說,國家基於國防最嚴謹的專業評估需求、考量財政能力、年度規劃,經過長時間才提出8年1.25兆元的特別條例及特別預算。
卓榮泰表示,包括總統所說的「台灣之盾」、用AI高科技形成擊殺鏈、發展國內軍工產業,是整套的內容,任何割裂都會在執行過程產生不可預知狀況。軍購是台灣向外國採購,不是外國拿一張單子來兜售,誠懇期待以國防部提出的整套規劃,作為最終討論依據。
王安祥說,只要確定能買到的東西,基本上民眾黨都支持,因此上午才會在院會中提案,針對簽約期程屆至前尚未完成預算審議的項目,授權行政院先行與美方簽署發價書。
國防部長顧立雄表示,民眾黨團版草案中,將美國知會國會的項目、金額列出來,如果將金額寫在條例裡面,「這是將條例及預算混淆了」,因為先知會國會報價後,發價書上才會有金額,之後還要議價程序,才會確認相關金額。
顧立雄指出,另外國內要配合的項目,例如要買海馬斯,還有要容納海馬斯系統的的彈堡設置,民眾黨把金額列入條例中,不是很適當的作為。行政院版草案是經2年時間不斷內部研討,才提出整體規劃案,不能只看知會國會的項目。
顧立雄說,其他還有很多項目,例如台灣之盾,還有AI決策系統連結,還有國內委製的強弓系統,都要放進特別預算裡,才整體形成台灣之盾的規劃,如果只看知會國會的部分,但其他部分都略而不論,「整體戰力規劃、評估就變得零零碎碎」。
顧立雄表示,民眾黨接受他之前的呼籲,先授權國防部進行發價書簽署,「現在講的是三項,但第四個發價書已經來了」,他建議民眾黨提出放入特別預算的5個項目能一體授權,讓國防部可以簽署全部發價書。(編輯:萬淑彰)1150306

- 2026/04/21 18:05
- 2026/03/06 17:09
- 2026/03/06 16:18
- 國防特別條例付委 卓榮泰盼以國防部規劃為討論依據2026/03/06 16:05
- 2026/03/05 17:14
- 2026/03/05 15:14





















