王姓獸醫佐3點聲明 批台中市府非洲豬瘟報告錯誤百出
(中央社記者姜宜菁、趙麗妍台中6日電)中市養豬場爆非洲豬瘟,王姓獸醫佐今天發聲明稿指出,中市府非洲豬瘟事件專案報告錯誤百出,有3點錯誤須澄清以正視聽;中市府回應,疫調過程相關評論,已移請地檢署釐清。
台中市農業局透過文字稿表示,疫情爆發後,市府立即依照中央指引啟動防疫措施,同時展開相關人員疫調作業,並即時更新資訊向外界說明,讓事件全貌公開透明。
農業局說明,對於各界在市府疫調過程中相關評論,市府均已移請地檢署釐清,府內並已進行相關人員責任調查與追究。
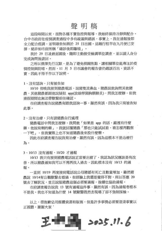
王姓獸醫佐今天透過民進黨台中議員周永鴻對外發聲明稿,內文提到,市府在疫情調查過程中多有疏漏與錯誤,事實上,他在通報後即全力配合疫調,並明確告知將在10月25日出國,這趟行程早在9月便已安排,絕非如市府所稱「確診後即離境」。
王姓獸醫佐說,他10月29日凌晨返國後,隨即主動接受檢調單位調查,並以證人身分完成詢問後請回,之所以選擇先行沉默,是為避免模糊焦點,讓相關單位能專注於疫情控制與防堵;但台中市議會的非洲豬瘟事件專案報告書仍錯誤百出、資訊不實,因此要澄清事實以正視聽。

針對市府調查報告說豬農有跟他諮詢一事,王姓獸醫佐對此澄清,他10月10日傍晚接到豬農電話,豬農提及豬隻流鼻血、詢問其他豬農都說疑似放線桿菌胸膜肺炎(app),但因連假期間,他也無法帶獸醫前往確認,「沒有諮詢,只有被告知」。
王姓獸醫佐表示,當豬農在電話中問怎麼辦時,他反問「如果是app的話,場裡有什麼藥,他說有剩的藥」,他就回覆豬農「那也只能試試看,看怎樣再觀察一下吧」,但他實際上也不知道豬農後來投什麼藥,因此市府調查報告說他有治療顯然有誤,因為上述行為根本不是治療行為。
王姓獸醫佐認為,市府調查報告說他10月13日有通報,顯然有誤,因為通報者根本不是他,他也不知道14日獸醫既然去現場,為何不強制採檢。
王姓獸醫佐還原當時情況為,13日只有接到豬農電話說正常要出豬,他因此認為狀況應是有改善;一直到10月19日再度接到電話說公母豬都有死亡且數量增加,雖然豬農說公職獸醫14日去看過,但他根據經驗研判覺得有異狀,所以答應20日了解狀況,並且說服豬農必須要通報。(編輯:陳仁華)1141106

- 2026/03/27 17:59
- 2025/11/06 16:23
- 2025/11/06 15:05
- 王姓獸醫佐3點聲明 批台中市府非洲豬瘟報告錯誤百出2025/11/06 14:50
- 2025/11/06 14:23
- 2025/11/06 12:26





















