非洲豬瘟案 獸醫師爭議中市府6天內數度改口
2025/10/27 21:53(10/27 22:26 更新)
(中央社記者趙麗妍、郝雪卿台中27日電)台中市梧棲區1間養豬場檢出非洲豬瘟,但有關獸醫師(或獸醫佐)是否在場等情況,台中市政府的疫情調查內容6天內數度改口。
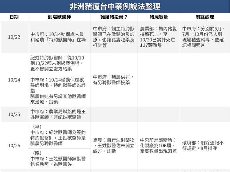
中市府農業局長張敬昌22日表示,14日接獲化製廠警示前往案場,當時畜主的「特約獸醫師」在場,已在診療,動物保護防疫處人員現場與獸醫師檢視整個豬場,認為沒有非洲豬瘟典型症狀,如流鼻血、耳後瘀青或血痢等。
不過,與案例場簽約的「特約獸醫師」紀又銘24日告訴中央社記者,從10日到22日他都未到過案例場,更不曾開立處方給藥;中市府當天坦承「誤指」,張敬昌更在25日表示,農業局聯絡的獸醫師是王姓獸醫師,非紀姓獸醫師,當時講的獸醫師是王姓獸醫師。
不過,農業局26日發布新聞稿表示,經動保處調查,王姓獸醫有獸醫佐證書,屬於公司「動物用藥品管理技術人員」,可銷售藥物,但無獸醫執業執照,已檢送相關事證發文檢調查察。
張敬昌27日表示,14日判定豬隻疑感染放線桿菌胸膜肺炎,由動保處獸醫師診斷,14日、20日到案例場動保處獸醫師是同1人,20日也是由動保處獸醫師採樣,王姓獸醫佐、紀姓特約獸醫師都未到豬場,現場狀況報告為動保處獸醫師轉述,目前了解釐清。
台灣台中地方檢察署下午傳喚陳姓豬農父子、紀姓特約獸醫師及賴姓動保處人員,4人都請回。根據了解,王姓獸醫佐目前在國外,尚未到案說明。(編輯:李明宗)1141027


- 非洲豬瘟案 獸醫師爭議中市府6天內數度改口2025/10/27 21:53
- 2025/10/27 21:34
- 2025/10/27 21:00
本網站之文字、圖片及影音,非經授權,不得轉載、公開播送或公開傳輸及利用。
請繼續下滑閱讀
台中非洲豬瘟案場未依規廚餘申報 陳時中:有法可罰而非不告不理





















