白宮:已達協議國家統一課徵15% 不影響232關稅
(中央社記者鍾佑貞華盛頓23日專電)美國最高法院就關稅作出裁決後,各國現行關稅與協議是否有效成為焦點,白宮以電郵回覆指出,已與美方達成協議的國家將適用全球統一15%關稅,這項最新措施與232關稅無關。駐美代表處表示,相關回應將統一由政府在台北說明。
美國最高法院上週裁定總統川普(Donald Trump)根據「國際緊急經濟權力法」(IEEPA)對各國課徵對等關稅逾越職權後,川普隨即援引不同法條宣布對進口商品徵收新的15%全球關稅。
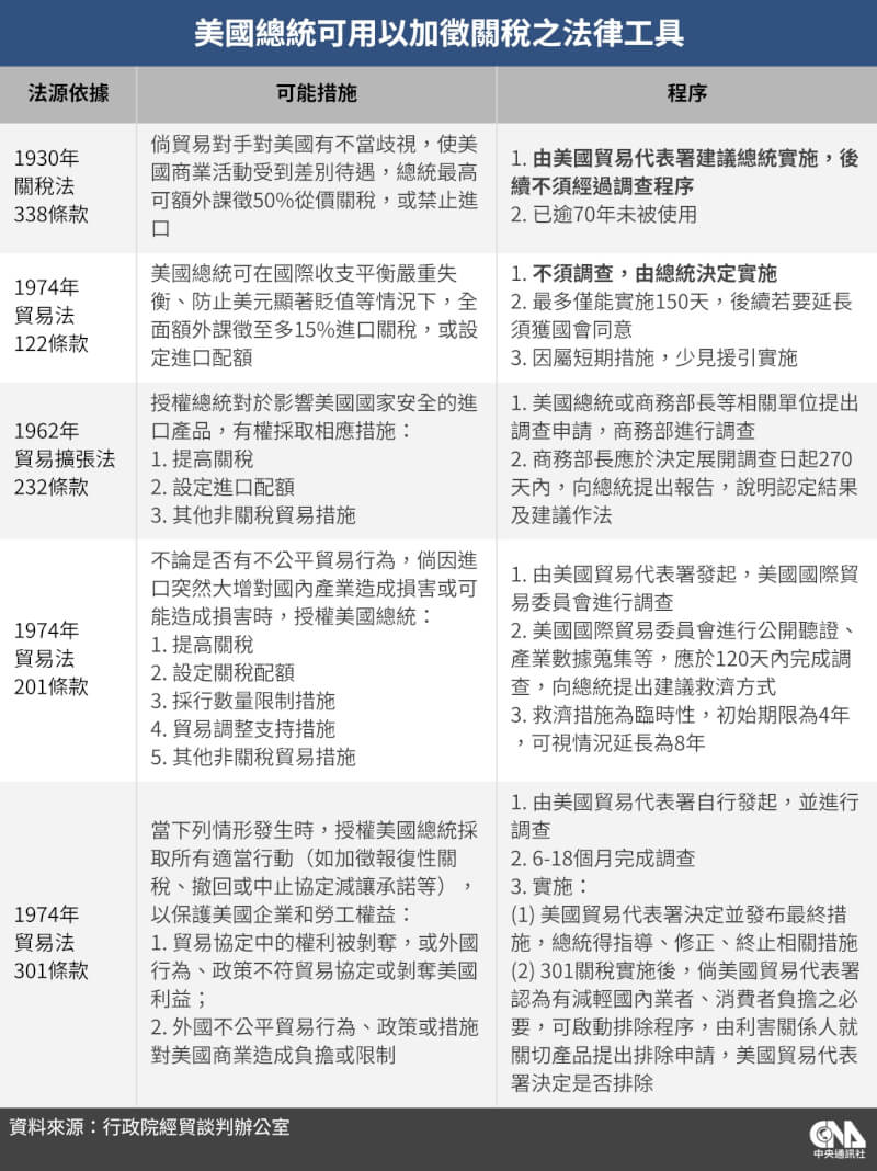
美國貿易擴張法第232條款
- 目的:針對進口特定產品是否影響美國國家安全,進行調查與認定
- 調查機關:美國商務部產業與安全局
- 作法:若認定進口產品對美國國家安全造成威脅,總統具有對進口該產品採取調整措施的裁量權,可能採取的措施包括提高關稅、設定配額或採取其他非貿易措施(如研發補助等)
- 申請人:可由利害關係人、任何部會或機關首長提出申請;商務部長也可以基於職權主動展開調查
- 程序:商務部應於決定調查展開日起270天內,向總統提出報告說明認定結果及建議因應作法;總統收受報告90天內決定是否採取調整相關措施,並應於作出該決定30天內向國會提出書面理由;若決定採取措施,須於15天內執行,並向國會提出最終報告
白宮官員今天在回覆中央社的電子郵件中指出,與川普達成貿易協議的國家,例如英國、印度、歐盟、日本等,都是由美國政府依據IEEPA的法律授權加徵關稅。
官員說,如今IEEPA不再適用,這些國家現在將依據「貿易法」第122條(Section 122)的法律授權,被課徵全球統一的15%關稅。
白宮官員提到,「然而,這只是暫時的,因為美國政府正在尋求其他法律授權,以便長期實施更合適或預先協商好的關稅稅率」。
郵件寫道,在此之前,正如川普於自家社群媒體平台「真實社群」(Truth Social)的發文中明確表示,他希望所有國家繼續遵守貿易協議中關於減少貿易壁壘及其他讓步的承諾,這些承諾不變。
官員並建議參閱行政命令文本及相關附件,其中列明何種商品不適用15%稅率。此外,最新這項關稅措施與美國政府依照「貿易擴張法」第232條實施的關稅無關。
川普今天則於社群媒體寫道:「任何想拿最高法院荒謬的裁定『耍花樣』的國家,尤其是那些多年來、甚至數十年來『敲詐』美國的國家,將面臨稅率高更多的關稅,而且比他們近期同意的條件更糟糕。後果自負!」
美國貿易代表葛里爾(Jamieson Greer)則說,預期夥伴們會遵守協議,迄今還沒聽到任何人表達「協議作廢」。
美國財政部長貝森特(Scott Bessent)也指出,貿易夥伴都希望維持已達成的協議。(編輯:陳彥鈞)1150224

- 2026/03/23 10:11
- 2026/02/24 09:23
- 2026/02/24 07:51
- 白宮:已達協議國家統一課徵15% 不影響232關稅2026/02/24 07:25
- 2026/02/24 01:27
- 2026/02/23 22:19




















