英加澳葡承認巴勒斯坦國 回顧巴人推動建國歷史

(中央社紐約22日綜合外電報導)繼英國、加拿大、澳洲與葡萄牙21日宣布後,法國總統馬克宏也在今天宣布正式承認巴勒斯坦國。以下回顧巴勒斯坦人推動建國的歷史。
根據法新社統計,在聯合國193個成員國當中,至少有140多國承認巴勒斯坦國。
自巴勒斯坦伊斯蘭主義組織哈瑪斯(Hamas)2023年10月7日突襲以色列、引發雙方在加薩走廊(Gaza Strip)激烈交戰後,全球再度興起讓巴勒斯坦人擁有自己國家的聲浪。

鄂圖曼帝國瓦解到英國託管期間
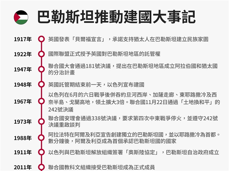
英國在第一次世界大戰期間為了戰略利益和爭取猶太人支持,1917年發表巴爾福宣言(Balfour Declaration),承諾支持猶太人在巴勒斯坦地區建立一個「民族之家」(national home)。一戰結束後,鄂圖曼帝國(Ottoman Empire)瓦解,國際聯盟(League of Nations)1922年正式授予英國對巴勒斯坦地區的託管權,此後經歷二戰、納粹迫害等,大量猶太移民與阿拉伯人衝突加劇。
二戰後,英國無力應對巴勒斯坦地區的暴力與政治僵局,1947年將巴勒斯坦問題交給新成立的聯合國。
1947年11月29日,聯合國大會表決通過181號決議,即「聯合國巴勒斯坦託管地分治計畫」(The United Nations Partition Plan for Palestine),建議在巴勒斯坦地區成立阿拉伯國與猶太國,但遭到阿拉伯國家聯盟的拒絕,並導致隨後的以巴衝突,成為巴勒斯坦問題的濫觴。
1948年5月14日,英國的託管期結束。當天傍晚,以色列宣布建國,並迅速獲得聯合國多數成員國承認。
六日戰爭改變中東版圖

1967年6月爆發「六日戰爭」(第三次中東戰爭),以色列大勝阿拉伯聯軍,重繪中東政治地圖。以色列併吞約旦河西岸(West Bank)、加薩走廊(Gaza Strip)、東耶路撒冷(East Jerusalem)、西奈半島(Sinai Peninsula)及戈蘭高地(Golan Heights),所控面積擴大為原來的3倍。以色列政府開始在這些新占領的地區推行猶太屯墾政策。
同年11月22日,聯合國通過「土地換和平」(land for peace)的242號決議,呼籲以色列從六日戰爭中占領的土地撤離,換取阿拉伯國家對以色列的和平與安全承認。
1973年聯合國安理會通過338號決議,要求第四次中東戰爭的各參戰方停火,並遵守242號決議重啟談判。
之後包括1991年10月舉行的「馬德里和會」(Madrid Peace Conference),1993年的「奧斯陸協定」(Oslo Accords),1997年「希伯崙協定」(Hebron Agreement),2003年時任美國總統小布希(George W. Bush)倡議「中東和平路線圖」(Road Map)等,都是依據土地換和平的大方向。
2008年時任以色列總理歐麥特(Ehud Olmert)更大膽提出一項放棄約旦河西岸80%土地換和平計畫,甚至打算放棄六日戰爭後占領的戈蘭高地以便與敘利亞修好。
可惜各方空有土地換和平的共識,因以阿之間互信薄弱,又因雙方各有極端勢力從中作梗,土地不僅換不到和平,和平更是可望而不可及。
1988年阿拉法特宣告建國

在巴人反抗以色列統治的第一次巴勒斯坦大起義(Palestinian Intifada)期間,巴人領袖阿拉法特(Yasser Arafat)在1988年11月15日單方面宣告創建獨立的巴勒斯坦國,並以耶路撒冷為首都。
他當時是在流亡的巴勒斯坦民族議會(Palestinian National Council)於阿爾及利亞首都阿爾及爾(Algiers)召開的會議上,宣布這項消息。巴勒斯坦民族議會以實現「兩國方案」來解決以巴衝突為目標,也就是讓各自獨立的以色列和巴勒斯坦國相鄰並存。
阿拉法特宣告建國後數分鐘,阿爾及利亞便成為史上首個正式承認獨立巴勒斯坦國的國家。其後短短1週內又有數十個國家跟進,包括許多阿拉伯國家、印度、土耳其、大部分非洲國家及一些中歐和東歐國家。
第2波承認潮
到2010年底至2011年初,國際間又出現一波承認巴勒斯坦國的浪潮。當時以色列決定在所占領的約旦河西岸終止暫停建立猶太屯墾區的命令,導致中東和平進程再度陷入危機。
當時巴勒斯坦人呼籲國際間響應他們的建國主張,於是包括阿根廷、巴西和智利等數個南美洲國家加入承認巴勒斯坦國。
2011至2012年:推動聯合國承認
2011年巴勒斯坦人鑑於和平談判停滯不前,轉為推動讓巴勒斯坦國成為聯合國正式成員。儘管未獲成功,但也讓聯合國教科文組織(UNESCO)在當年10月31日做出突破性行動,投票接受巴勒斯坦國成為正式成員。
到了2012年,聯合國大會投票以壓倒性多數將巴勒斯坦國提升至「非成員觀察國」地位,使得巴勒斯坦國國旗同年11月首度在聯合國紐約總部升起。
3年之後,國際刑事法院(International Criminal Court, ICC)也接受巴勒斯坦國作為成員。
去年以來的新動力

2023年10月以色列與哈瑪斯爆發新一輪戰事後,以色列攻打加薩走廊的行動掀起更多國家支持巴勒斯坦人擁有自己的國家。單單去年,先有牙買加等4個加勒比海國家及高加索的亞美尼亞承認巴勒斯坦國,接著挪威、西班牙、愛爾蘭和斯洛維尼亞4個歐洲國家跟進,後3者更是歐洲聯盟(EU)成員國。
這是歐盟10年來首度有成員國承認巴勒斯坦國,前次則要回溯至2014年的瑞典,當時這項行動導致瑞典與以色列關係緊繃多年。其他有些成員國如波蘭、保加利亞和羅馬尼亞,則早在加入歐盟前已於1988年承認巴勒斯坦國。
不過,一些東歐前共產國家如匈牙利和捷克,則不承認或不再承認巴勒斯坦國。(編譯:劉文瑜/核稿:嚴思祺)1140923
- 2025/10/08 12:16
- 2025/09/24 12:59
- 2025/09/24 12:51
- 英加澳葡承認巴勒斯坦國 回顧巴人推動建國歷史2025/09/23 04:02
- 2025/09/20 12:00
- 2025/09/18 02:05
本網站之文字、圖片及影音,非經授權,不得轉載、公開播送或公開傳輸及利用。