早安世界》1.25兆元特別預算 國防部公開籌購7類武器數量
1.25兆元特別預算 國防部公開籌購7類武器數量
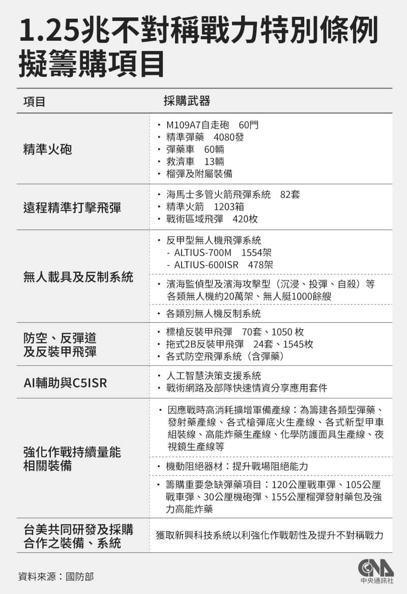
立法院外交及國防委員會19日邀請國防部以機密方式向委員說明新台幣1.25兆元軍購特別條例,會後針對擬籌購項目釋出可公開資訊,涵蓋精準火砲、遠程打擊飛彈、防空反裝甲飛彈、AI輔助與C5ISR(指揮、管制、通訊、電腦、網路、情報、監視與偵察)等7類的武器採購數量與規劃,而無人載具包括各型攻偵無人機生產逾20萬架、無人艇逾千艘。國防部強調,特別預算可兼顧經費完整性及預算規模穩定,在短期內獲得財源,以因應敵情威脅驟增,快速提升戰力。(看完整報導)
冷氣團報到今起3天局部氣溫下探8度 高山可能降雪
中央氣象署表示,19日晚間強烈大陸冷氣團南下,20日午後降溫明顯;21至23日冷氣團影響期間,台南以北平地低溫約攝氏10至12度,高屏、花東約13至15度,局部空曠地區或近山區平地約8至10度;高溫部分,北部整天僅14至16度,中南部白天稍回溫,約17至22度。20日基隆北海岸、大台北山區、宜蘭注意局部大雨,北部、花東地區為局部短暫雨。若溫度及水氣能配合,21至23日清晨,北部與宜蘭2000公尺以上、中部與花蓮3000公尺以上高山可能降雪,山區易有固態降水或結冰。(看完整報導)
中經院估2026年經濟成長4.14% 關稅結果再添助力
中經院19日發布經濟預測,因看好人工智慧(AI)需求強勁,估2026年經濟成長率為4.14%,為國內智庫最樂觀。中經院院長連賢明直言,此次預測尚未納入台美關稅談判結果,但影響正面居多,可望為經濟成長增添助力。另外,多位分析師告訴美國財經媒體CNBC,儘管台美關稅貿易協議其中一項目標是擴大美國晶片產能,短期內仍不太可能完全擺脫對台灣最先進半導體的依賴,所謂「矽盾」目前基本上仍未受損。(看完整報導)
學測2/25公布成績、各科5標 申請入學3月開跑
115學年度學測19日考完,大考中心將於2月25日公布學測成績和各科5標成績標準,2月26日寄發成績單,考生可用學測成績報名3月的大學申請入學管道。升學輔導專家預估自費醫學系56級分(4科)有機會,台灣大學門檻約落在50級分(4科)。(看完整報導)
日相高市早苗1/23解散眾議院 2/8改選尋求民意授權
日本首相高市早苗19日宣布將在1月23日解散眾議院,並以1月27日公告、2月8日投開票的時程舉行眾議院大選。高市表示,隨著政權架構與重大政策方向出現根本轉變,有必要由身為主權者的國民透過選舉直接對內閣與政策路線作出判斷。她將以內閣總理大臣的身分,帶領執政黨陣營力拼在選舉中取得過半席次,「至於選舉結果所帶來的責任,我本人將以首相身分,賭上自己的去留。」(看完整報導)
西班牙高鐵相撞 地方官員:增至40人喪命
西班牙南部18日發生兩列高速鐵路列車相撞事故,兩列列車約有400名乘客,絕大多數為週末假期結束後往返馬德里的西班牙人。目前還不清楚車上有多少名觀光客。事故導致19日馬德里與南部安達魯西亞地區間逾200班列車取消,影響範圍涵蓋哥多華、塞維亞及格拉納達等大城市。安達魯西亞自治區政府主席莫雷諾表示,已經增至40人死亡,有超過120人受傷,其中41人仍在醫院接受治療。(看完整報導)
川普為取格陵蘭祭關稅施壓 歐洲傾向先談判
美國總統川普為取得格陵蘭,稱將自2月1日起對丹麥、挪威等8個歐洲國家的商品加徵10%關稅。紐約時報指出,歐盟27個成員國的大使18日齊聚布魯塞爾會商,初步確立「寧可談判,也不要馬上報復」立場,但不排除若華府持續升高施壓後採取反擊。根據金融時報報導,反擊措施包括考慮對美徵收總額930億歐元的關稅,或限制美企進入歐盟市場,讓歐洲領袖在19日登場的瑞士達沃斯世界經濟論壇會晤川普時,擁有談判籌碼。(看完整報導)
中配關關拍爭議片 移民署廢止長期居留自行離境
中配「關關」曾於抖音發表「遲早紅旗插滿台灣」等言論,去年遭到多名台灣民眾檢舉。移民署19日表示,關姓女子公然散布爭議言論,有危害國家安全及社會安定之虞,廢止長期居留許可,關女已於1月中旬自行離境。(看完整報導)
「火雲邪神」成絕響 梁小龍77歲逝世成龍周星馳悼念
香港武打演員梁小龍病逝,享壽77歲。梁小龍15歲入行,從替身演員做起,逐漸在影視圈嶄露頭角,1970年代與李小龍、成龍、狄龍號稱「四龍」。1980年代演活正氣凜然的「陳真」走紅,在電影「功夫」飾演「火雲邪神」一角深植人心。離世消息傳出,演員成龍以及曾合作「功夫」的周星馳都發文悼念。(看完整報導)
陳冠宇曾婉拒再打經典賽 蔡其昌:並非沒意願而是想禮讓年輕選手
世界棒球經典賽(WBC)台灣隊正展開集訓,中職樂天桃猿隊投手陳冠宇原先婉拒徵召,但在總教練曾豪駒的說服下點頭,近日將投入集訓。中職會長蔡其昌透露,陳冠宇一開始婉拒的原因並非不想打經典賽,反而是非常渴望再次披上國家隊戰袍,但他選擇禮讓,是想讓年輕選手有機會站上國際賽舞台。若入選正選名單,將是陳冠宇生涯第3度參賽。被問到點頭加入經典賽集訓原因,陳冠宇僅表示,留到球場時再說,但既然決定了,就會全力以赴,盼能成為人生中完美回憶。(看完整報導)
Podcast》破襪子變可愛怨靈?李亞新作一起探索「襪子鬼」的奇幻世界
襪子洗完為什麼總是少一隻?那些消失的襪子都變成了什麼?兒童文學作家李亞推出充滿童趣與想像力的新作《我的房間有襪子鬼》,書中描述十歲主角的房間裡出現了由舊襪子變成的神奇生物 。本集節目邀請李亞暢談創作歷程,她分享如何發揮童趣想像,將破損的襪子賦予生命,並回溯童年對「毯毯」的依戀與高敏感特質。在她筆下,落單的襪子不再只是垃圾,而是充滿故事的獨特存在。(收聽Podcast)
- 2026/04/22 07:57
- 2026/01/22 07:42
- 2026/01/21 07:52
- 早安世界》1.25兆元特別預算 國防部公開籌購7類武器數量2026/01/20 07:48
- 2026/01/19 07:51
- 2026/01/18 07:59




















