國防特別條例項目、金額關鍵條文未過 保留送協商
(中央社記者游凱翔台北26日電)立法院外交及國防委員會、財政委員會聯席會議今天審查政院、民眾黨及國民黨版的國防特別條例草案,歷經兩天討論,包含採購項目名稱、總金額等關鍵條文均未達成共識,召委陳冠廷裁示,保留送黨團協商。
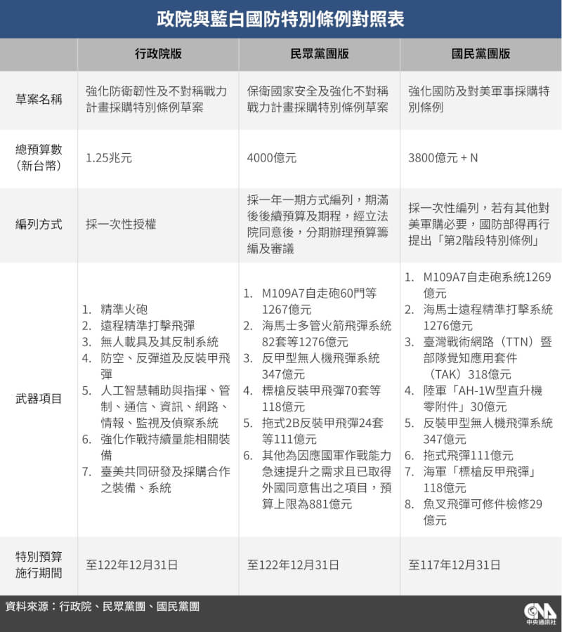
立法院外交及國防委員會、財政委員會排定於23日、昨天與今天聯席會議併案審查行政院「強化防衛韌性及不對稱戰力計畫採購特別條例草案」(8年新台幣1兆2500億元)與國民黨團「強化國防及對美軍事採購特別條例」(3800億元+N)、民眾黨團「保衛國家安全及強化不對稱戰力計畫採購特別條例草案」(4000億元)所提國防特別條例草案。23日為詢答、昨天與今天為審查。
歷經兩天審查,關鍵條文均未審查通過,召委、民進黨立委陳冠廷裁示,保留送黨團協商。包括法案名稱、第1條立法目的(朝野均為第1條)、國民黨版第4條(政院及民眾版為第3條)、國民黨版第5條(政院及民眾黨為第4條)採購項目、國民黨版第6條(政院及民眾黨為第5條)採購總金額、民眾黨版第6條、國民黨及民眾黨版第7條(政院版為第6條)、國民黨版第8條、國民黨及民眾黨版第9條(政院版為第7條)。
通過的條文,僅第2條主管機關、國民黨版第3條採購規劃(後勤、財務、期程、防衛目的等)。
由於國民黨版本也明定117年底前須完成軍購交貨。國防部長顧立雄提到,政院版的預算期程長達8年,若按國民黨版通過將造成無法執行的顧慮,因為軍購是整體、系統性的規劃,不管是軍購、商購或委製,將對形成戰力造成衝擊,同時使戰力產生缺口。
顧立雄也強調,即使是立法院會13日授權國防部先與美方簽署發價書中的海馬士多管火箭系統項目,也無法達到按國民黨版117年底前完成交運的目標。
聯席會議散會前,通過國民黨立委牛煦庭、陳永康等所提的附帶決議,為確保對美軍購交貨期程符合建軍備戰計畫需要,避免延宕影響防衛能量,或因延遲交付導致武器裝備過時不敷需求,依特別條例之採購,政府應與美方討論個案執行狀況,並向立法院報告。(編輯:翟思嘉)1150326

- 2026/05/11 21:25
- 2026/03/26 14:27
- 2026/03/26 12:39
- 國防特別條例項目、金額關鍵條文未過 保留送協商2026/03/26 12:12
- 2026/03/26 10:12
- 2026/03/25 19:28




















