大理高中改隸併北市大 北市大附中115學年度起招生
(中央社記者楊淑閔台北4日電)台北市教育局今天表示,台北市大理高中、台北市立大學改隸合併為「北市大附中」,預計8月1日更名,維持完全中學規模,高中預計招收8班272生、1班體育班32人。
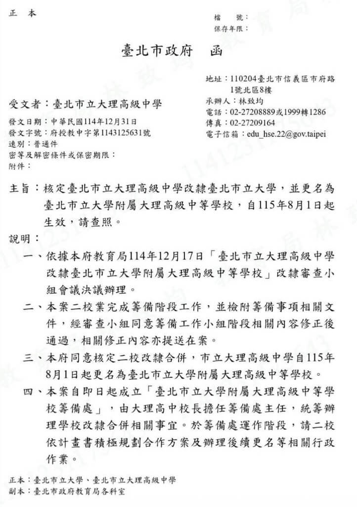
民國114年5月,北市教育局核定通過台北市大理高中與台北市立大學改隸合併案,校名為「台北市立大學附屬大理高級中等學校」,簡稱「北市大附中」,預計115學年度起正式招生,雙方6月19日成立「改隸合併籌備工作小組」並召開籌備會,邁入實質推動階段。
教育局今天表示,預計115年8月1日正式更名如上,未來學校將維持完全中學規模,高中預計招收8班272生,另有1班體育班32人;大學招生,由北市大依教育部規定的5%上限,持續鼓勵各系所申請「特殊選才」招生,以提升附中學子進入北市大就讀機會。
體育班方面,教育局說明,強項包含棒球、柔道、角力等,北市大將結合「台北市運動科學中心」資源,提供運動生理、心理與傷害預防等支持,將原本三級銜接進化為四級銜接體育人才培育體系,讓優秀選手留在北市就讀。
為讓兩校深化教學合作與資源共享,教育局表示,目前已於高中部自主學習時間推行68門UT Online線上微課程,未來規劃由大學端教師至附中授課。
教育局指出,大理高中已正式成為北市大的「專業發展學校」,提供特教中等學程師資生實習基地,共同開發STEAM與雙語教育課程。
此外,教育局說明,兩校並已共同訂定「附中校務諮詢委員會設置要點」,作為研議重大校務發展與合作事項的常設溝通平台,以確保校務穩定發展。北市大已完成組織規程修訂,規範附中校長遴選由北市大組成遴選委員會辦理,任期1任4年、得連任1次。
至於校內行政作業,教育局表示,大理高中已盤點全校4類校務章程與委員會進行更名作業;原有學校圖章、印信及電子公文系統也將配合校名更改同步調整,預計115年7月31日前完成銜接工作。校歌則將採納專家建議保留原校歌,僅於曲風上進行多元化調整。(編輯:陳仁華)1150104
本網站之文字、圖片及影音,非經授權,不得轉載、公開播送或公開傳輸及利用。




















