台積電看旺AI需求、估全年美元營收增近35% 法說會重點一次看

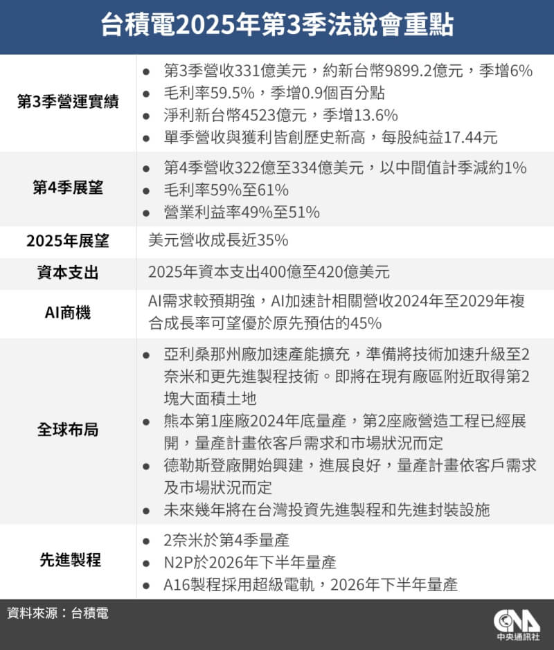
(中央社記者張建中台北16日電)受惠人工智慧(AI)需求超乎預期強勁,晶圓代工廠台積電董事長暨總裁魏哲家預期,2025年美元營收可望成長近35%。這是台積電於7月將全年美元營收增幅調升至3成後,第2度上調今年營運展望。
台積電線上法人說明會下午登場,如市場預期釋出不少正面訊息,不僅第3季營收與毛利率表現皆優於預期,營收與獲利同創歷史新高,單季每股純益達17.44元,並調升全年營運展望。
魏哲家與台積電財務長黃仁昭對於法人關心的AI商機、全球布局和先進製程技術進展等議題都詳細說明。以下是台積電法說會的重點整理。
AI發展非常正向
魏哲家表示,AI市場近期發展情勢依然非常正向,大型語言模型處理文本的詞元(token)數量爆炸性增長,顯示使用者對AI模型的導入正在增加,需要更多的運算,進而帶動對先進半導體需求上升。
台積電等企業正在內部運用AI,以提高生產力和效率,從而創造更多價值,企業AI成為另一個需求來源。此外,主權AI正日益興起。
魏哲家說,客戶持續保有強勁展望,台積電也直接從客戶的客戶收到非常強勁的訊號,要求提供產能以支持業務。對於AI大趨勢的信念越來越堅定,並且相信市場對於半導體仍有根本的需求。AI需求比先前預期還要強勁,2024年到2029年複合成長率可望優於先前預估的45%。
加速亞利桑那州產能擴充及技術升級
魏哲家表示,台積電持續加速亞利桑那州廠的產能擴張,進展順利,並準備將技術加速升級至2奈米和更先進製程技術,以滿足客戶對人工智慧的強勁需求。
魏哲家並說,台積電即將在現有廠區附近取得第2塊大面積土地,支持擴張計畫,並提供更多的彈性。台積電在亞利桑那州將擴展為獨立的超大晶圓廠聚落,支持智慧手機、人工智慧(AI)及高效能運算等客戶對先進製程需求。
台積電指出,儘管海外晶圓廠的成本仍較高,不過得益於整體規模較大,預期海外晶圓廠量產對毛利率的影響在2025年下半年將接近2%,2025年全年影響約1%至2%,低於先前預期的2%至3%。未來海外晶圓廠量產初期影響毛利率約2%至3%,後期將擴大為3%至4%。
台積電持續在台灣擴產
魏哲家表示,台積電日本第1座特殊製程晶圓廠已於2024年底開始量產,第2座廠已展開營造工程,量產計畫將根據客戶需求與市場狀況而定。
魏哲家說,台積電德勒斯登特殊製程技術晶圓廠已開始興建,進展良好,量產計畫將視客戶需求與市場狀況而定。
魏哲家表示,台積電正在新竹和高雄科學園區籌備數期2奈米晶圓廠,未來數年將持續在台灣投資先進製程及先進封裝廠。透過全球製造足跡,並持續投資台灣,台積電將繼續作為全球邏輯IC產業值得信賴的技術與產能提供者。
台積電2奈米第4季量產
魏哲家說,2奈米製程將如期於第4季量產,在智慧手機、高效能運算和人工智慧(AI)應用的推動下,預期2奈米在2026年將快速成長。
台積電也推出N2P製程技術,具備更佳的效能及功耗優勢,計劃於2026年下半年量產。此外,A16製程技術採用超級電軌(SPR),也將按計畫於2026年下半年量產。
台積電預估今年資本支出將在400億至420億美元之間,其中約70%的資本支出將用於先進製程技術,約10%至20%將用於特殊製程技術,約10%至20%將用於先進封裝、測試、光罩製作及其他項目。(編輯:張均懋)1141016
- 2025/10/17 15:29
- 台積電看旺AI需求、估全年美元營收增近35% 法說會重點一次看2025/10/16 19:01
- 2025/10/08 12:16
- 2025/10/07 14:19
本網站之文字、圖片及影音,非經授權,不得轉載、公開播送或公開傳輸及利用。