社宅包租代管換居專案加碼 長者搬遷最高補助1萬

(中央社記者高華謙台北5日電)中央社宅包租代管第5期計畫1日啟動,針對換居專案加碼補助細節,國家住都中心說,長者或身障者將既有住宅包租給業者,申請換居到符合資格的包租代管住宅,最高補助新台幣1萬元搬遷費,另還加碼補助租金差額、租屋修繕等。
國家住都中心1日宣布,中央社宅包租代管第5期計畫啟動,首度涵蓋19縣市,除了第4期原有的台北市、新北市、桃園市、台中市、台南市、高雄市、彰化縣、南投縣外,更擴及至基隆市、新竹市、新竹縣、苗栗縣、彰化縣、南投縣、雲林縣、嘉義市、嘉義縣、屏東縣、宜蘭縣、花蓮縣、台東縣,共118家租賃住宅服務業者參與。
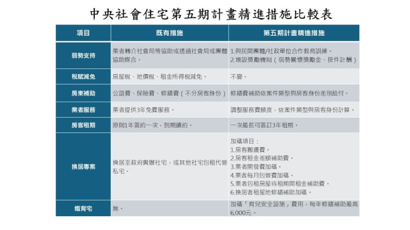
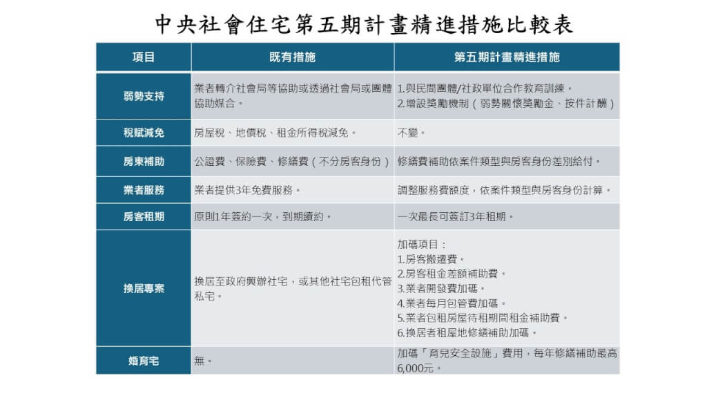
住都中心指出,第5期計畫除延續「3稅有減免、3費有補助、3年有服務」等核心措施外,也提出3大精進方向,首先是換居專案加碼補助,所謂「換居戶」是針對身障者或65歲以上長者,將既有住宅包租給業者,申請換居到有電梯、或沒有電梯但在1、2樓的包租代管住宅,提供搬遷費、租金差額、租屋地修繕等補助。
住都中心說,以搬遷費來說,最高補助1萬元,以一次為限;租金差額補助方面,當符合換居專案條件的長者或身障者既有住宅簽約租金低於承租簽約租金時,補助租金差額的1/2,每月最高5000元,最長36個月,不過既有住宅未出租期間不補助。
租屋地修繕補助部分,換居戶入住的包租案住宅,每年最高補助3萬元,3年最高9萬元;換居戶入住代管案住宅,每年最高補助1萬元,3年最高3萬元。
住都中心表示,第二個精進方向,是強化弱勢租屋協助,依案件類型與房客身分調整房東修繕補助及業者服務費,並延長房客租期為1次最長可簽訂3年,以保障居住穩定。
住都中心指出,第三是弱勢關懷獎勵制度,新增「弱勢關懷獎勵金」,租約期間,包租代管業者協助承租戶或其家人連結社會福利資源,可獲得獎勵金,每件每次最高補助新台幣200元,鼓勵業者積極提供多元支持服務。
此外,住都中心也說,包租代管第5期配合中央「青年婚育租屋協助專案」,未來計畫核定後,符合新婚家庭或育有未成年子女家庭資格的申請人,透過包租代管業者承租住宅,即可申請每年最高6000元「育兒安全設施補助」,項目包含防墜設施、防撞條、防撞地墊、防燙圍欄、插座安全蓋與安全鎖等,協助家長打造安全育兒環境。(編輯:謝佳珍)1141005
本網站之文字、圖片及影音,非經授權,不得轉載、公開播送或公開傳輸及利用。