局處誤用簡體字頻傳 北市府要求最短時間修正
2025/10/3 21:12(10/4 10:41 更新)

(中央社記者陳昱婷台北3日電)台北市政府局處近期時常出現誤用簡體字狀況,包含產發局、觀傳局及政風處都曾出包。市府表示,發現錯誤就要立刻改正,市府皆要求相關局處在最短時間內修正、檢討。
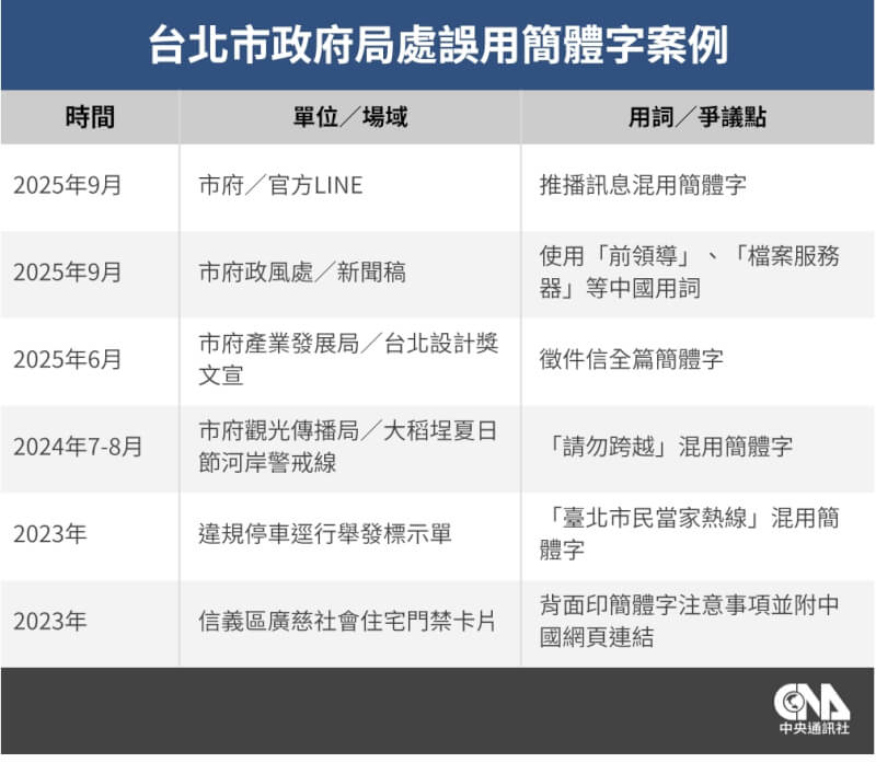
9月25日,台北市政風處因遭質疑對京華城案被告柯文哲進行違法偵蒐,發布新聞稿回應,稿中卻出現「柯前領導」等語意不明詞彙。政風處隔天說明,是人員上稿時未留意及關閉智慧型手機內建文字翻譯功能所致。
不久之後,台北市觀光傳播局管理的「臺北市政府」LINE官方帳號在9月30日推播「住宿選合法 安心有保證,3個線索告诉你是非法日租」訊息,將「訴」打為簡體字「诉」,隨後又再推播一次相同但改為繁體字的訊息。
事實上,台北市長蔣萬安任內已多次出現文宣或公務品使用簡體字。今年6月,台北市產業發展局為廣邀全球設計師報名2025台北設計獎國際競賽,卻有民眾收到整封都是簡體字的電子郵件簡章。產發局當時表示,此為執行廠商重大疏失,已要求重新寄送正確文宣及道歉信函。
去年大稻埕夏日節時,延平河濱公園周邊設置河岸警戒線,同樣被發現使用簡體中文。觀傳局指此為廠商疏失,發現後立即要求更換。
2023年則曾有整批違規停車逕行舉發標示單將「臺北市民當家熱線」印成「臺北市民當家热線」,還有廣慈社宅門禁卡片背面則印有簡體字注意事項並附中國網頁連結。
台北市政府副發言人葉向媛今天表示,發現錯誤就要立刻改正,市府皆要求相關局處在最短時間內修正、檢討。(編輯:方沛清)1141003
- 2025/10/08 12:16
- 2025/10/04 15:29
- 2025/10/04 13:57
- 局處誤用簡體字頻傳 北市府要求最短時間修正2025/10/03 21:12
- 2025/10/03 14:41
- 2025/10/01 09:39
本網站之文字、圖片及影音,非經授權,不得轉載、公開播送或公開傳輸及利用。
請繼續下滑閱讀
日本自民黨總裁選舉4日投票 5候選人均傾向擴大聯合政府